KLE I: Random Fields and the Karhunen-Loève Expansion

PyApprox Tutorial Library

Understand random fields, their covariance structure, and how the KLE decomposes them into deterministic spatial modes.

Learning Objectives

After completing this tutorial, you will be able to:

  • Explain what a random field is and how its covariance kernel encodes spatial correlation
  • Describe the Fredholm eigenvalue problem and the role of eigenfunctions and eigenvalues
  • Use MeshKLE with an ExponentialKernel to compute a KLE
  • Draw sample paths from the expansion and understand the effect of truncation
  • Assess truncation error using eigenvalue decay and pointwise variance

A random field assigns a random variable to every point in space. The Karhunen-Loeve Expansion (KLE) decomposes it into deterministic spatial modes weighted by uncorrelated random scalars – a PCA for functions.

import numpy as np
np.random.seed(42)
import matplotlib.pyplot as plt

from pyapprox.util.backends.numpy import NumpyBkd
from pyapprox.surrogates.kernels import ExponentialKernel
from pyapprox.surrogates.kle import MeshKLE

bkd = NumpyBkd()
rng = np.random.default_rng(42)

npts = 200
x = np.linspace(0, 2, npts)
# MeshKLE expects mesh_coords of shape (nphys_vars, ncoords)
mesh_coords = bkd.array(x[None, :])

The covariance kernel controls spatial correlation

The covariance \(C(x, x') = \sigma^2 k(x, x')\) determines how similar the field is at nearby points. The correlation length \(\ell\) controls the spatial scale.

from pyapprox.tutorial_figures._kle import plot_cov_matrices

kernel_factory = lambda ell: ExponentialKernel(bkd.array([ell]), (0.01, 10.0), 1, bkd)

fig, axes = plt.subplots(1, 3, figsize=(12, 3.5), sharey=True)
plot_cov_matrices(mesh_coords, kernel_factory, [0.2, 0.5, 1.5], bkd, axes)
fig.suptitle("Covariance matrix $C(x,x')$ for three correlation lengths",
             fontsize=13)
plt.tight_layout()
plt.show()
Figure 1: Covariance matrix \(C(x,x')\) of the exponential kernel for three correlation lengths. Larger \(\ell\) concentrates the covariance along the diagonal over a wider band, encoding longer-range spatial dependence.

Larger \(\ell\) produces smoother fields with long-range dependence.

Eigenfunctions are the natural modes of the field

The Fredholm eigenvalue problem:

\[\int_D C(x, x')\,\phi_k(x')\,dx' = \lambda_k\,\phi_k(x)\]

gives eigenfunctions \(\phi_k\) (deterministic shapes) and eigenvalues \(\lambda_k\) (variance explained by each mode).

MeshKLE discretizes this integral using quadrature weights \(w_i\) and solves the weighted eigenproblem \(W^{1/2}\,C\,W^{1/2}\,\hat\phi = \lambda\,\hat\phi\).

from pyapprox.tutorial_figures._kle import plot_eigenvalues_eigenfunctions

# Trapezoid quadrature weights
dx = x[1] - x[0]
w = np.ones(npts) * dx
w[0] /= 2; w[-1] /= 2
quad_weights = bkd.array(w)

nterms = 6
ell = 0.5
kernel = ExponentialKernel(bkd.array([ell]), (0.01, 10.0), 1, bkd)
kle = MeshKLE(
    mesh_coords, kernel, sigma=1.0, nterms=nterms,
    quad_weights=quad_weights, bkd=bkd,
)

lam = bkd.to_numpy(kle.eigenvalues())
phi = bkd.to_numpy(kle.eigenvectors())

fig, axes = plt.subplots(1, 2, figsize=(12, 4))
plot_eigenvalues_eigenfunctions(x, lam, phi, nterms, axes[0], axes[1])
plt.tight_layout()
plt.show()
Figure 2: Left: eigenvalue decay showing the variance captured by each mode. Right: the first four eigenfunctions \(\phi_k(x)\), which are orthogonal spatial oscillations matched to the exponential covariance structure.

Eigenvalues decay – the field’s energy concentrates in the first few modes. The eigenfunctions are orthogonal spatial oscillations (analogous to Fourier modes but matched to the covariance structure).

The KLE: sample paths from random coefficients

\[f(x) = \mu(x) + \sum_{k=1}^{K} \sqrt{\lambda_k}\,\phi_k(x)\,z_k, \qquad z_k \sim \mathcal{N}(0,1)\]

Each draw of \(z_1, \ldots, z_K\) gives one realization of the random field. MeshKLE.__call__ evaluates this expansion: pass a (nterms, nsamples) coefficient array and get back (ncoords, nsamples) field values.

from pyapprox.tutorial_figures._kle import plot_sample_paths

K_list = [1, 2, 4, 6]
nsamples = 5
Z = rng.standard_normal((nterms, nsamples))

fields_list = []
for K in K_list:
    kle_K = MeshKLE(
        mesh_coords, kernel, sigma=1.0, nterms=K,
        quad_weights=quad_weights, bkd=bkd,
    )
    coef = bkd.array(Z[:K, :])
    fields_list.append(bkd.to_numpy(kle_K(coef)))

fig, axes = plt.subplots(1, len(K_list), figsize=(14, 3.8), sharey=True)
plot_sample_paths(x, fields_list, K_list, axes)
fig.suptitle("Sample paths using increasing numbers of KLE terms  "
             r"($\ell=0.5$, same $z_k$ draws)", fontsize=12)
plt.tight_layout()
plt.show()
Figure 3: Sample paths from the KLE using \(K = 1, 2, 4, 6\) terms with the same random coefficients \(z_k\). More terms add finer spatial detail; by \(K = 6\) essentially all variance is captured for \(\ell = 0.5\).

More terms produce rougher, more detailed realizations. With \(K = 6\) terms we have captured essentially all the variance for \(\ell = 0.5\).

Truncation error: how many terms do you need?

The fraction of variance explained by \(K\) terms is:

\[\frac{\sum_{k=1}^K \lambda_k}{\sum_{k=1}^{\infty} \lambda_k}\]

from pyapprox.tutorial_figures._kle import plot_kle_truncation_error

nterms_full = 100
kle_full = MeshKLE(
    mesh_coords, kernel, sigma=1.0, nterms=nterms_full,
    quad_weights=quad_weights, bkd=bkd,
)
lam_full = bkd.to_numpy(kle_full.eigenvalues())

kle_factory = lambda kern, nt: MeshKLE(
    mesh_coords, kern, sigma=1.0, nterms=nt,
    quad_weights=quad_weights, bkd=bkd,
)

fig, axes = plt.subplots(1, 2, figsize=(12, 4))
plot_kle_truncation_error(
    x, lam_full, nterms_full, mesh_coords, quad_weights,
    [0.2, 0.5, 1.5], bkd, kernel_factory, kle_factory,
    axes[0], axes[1],
)
plt.tight_layout()
plt.show()
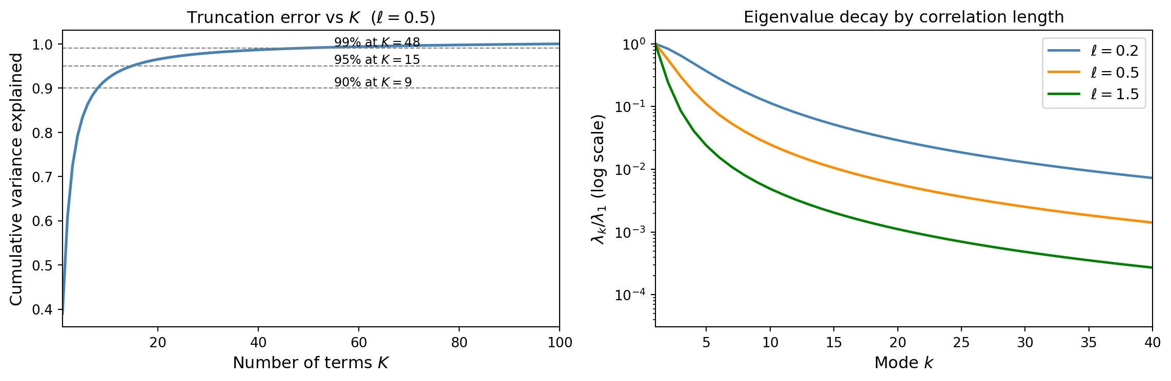
Figure 4: Left: cumulative variance explained as a function of the number of KLE terms \(K\), showing the thresholds at 90%, 95%, and 99%. Right: normalised eigenvalue decay for three correlation lengths on a log scale. Larger \(\ell\) produces faster decay, meaning fewer terms are needed.

Key insight: larger \(\ell\) produces faster eigenvalue decay and fewer terms are needed. Smooth fields are cheap to represent; rough fields require many modes.

Pointwise variance: how much does truncation miss?

from pyapprox.tutorial_figures._kle import plot_pointwise_variance

K_vals = [1, 3, 6, 20]

# Exact variance (from full covariance diagonal)
C = bkd.to_numpy(kernel(mesh_coords, mesh_coords))
true_var = np.diag(C)

# Compute approximate variance for each truncation level
approx_vars = []
for K in K_vals:
    kle_K = MeshKLE(
        mesh_coords, kernel, sigma=1.0, nterms=K,
        quad_weights=quad_weights, bkd=bkd,
    )
    W = bkd.to_numpy(kle_K.weighted_eigenvectors())
    approx_vars.append(np.sum(W**2, axis=1))

fig, axes = plt.subplots(1, 2, figsize=(12, 4))
plot_pointwise_variance(x, true_var, K_vals, approx_vars, axes[0], axes[1])
plt.tight_layout()
plt.show()
Figure 5: Left: pointwise variance recovered by the truncated KLE for \(K = 1, 3, 6, 20\) terms compared with the exact diagonal of \(C\). Right: relative error in pointwise variance on a log scale. Boundary nodes converge more slowly – a systematic effect in all mesh-based KLE methods.

The boundary nodes recover more slowly – a systematic effect present in all mesh-based KLE methods (and worsened by boundary conditions in the SPDE approach).

Validation against the analytical solution

The exponential kernel on \([0, L]\) has known eigenvalues and eigenfunctions. AnalyticalExponentialKLE1D computes these analytically, providing a ground truth to validate the numerical MeshKLE solution.

from pyapprox.surrogates.kle import AnalyticalExponentialKLE1D
from pyapprox.tutorial_figures._kle import plot_analytical_validation

# Analytical solution for the same kernel on [0, 2]
kle_exact = AnalyticalExponentialKLE1D(
    corr_len=ell, sigma2=1.0, dom_len=2.0, nterms=nterms,
)
lam_exact = kle_exact.eigenvalues()

fig, axes = plt.subplots(1, 2, figsize=(12, 4))
plot_analytical_validation(lam, lam_exact, nterms, npts, axes[0], axes[1])
plt.tight_layout()
plt.show()
Figure 6: Left: eigenvalues from the numerical MeshKLE (blue) vs the analytical solution (orange) for the exponential kernel on \([0, 2]\). Right: relative eigenvalue error on a log scale, showing the numerical discretisation error decreases with mesh refinement.

The numerical eigenvalues from MeshKLE agree with the analytical solution to high accuracy. The error is controlled by the quadrature resolution – more mesh points would reduce it further.


Summary

Concept Meaning
Covariance kernel Encodes spatial correlation structure
Eigenfunctions \(\phi_k\) Deterministic spatial modes
Eigenvalues \(\lambda_k\) Variance in each mode; must decay for KLE to be useful
KLE coefficients \(z_k\) Independent \(\mathcal{N}(0,1)\) random variables
Truncation at \(K\) terms Controls accuracy; larger \(\ell\) means fewer terms needed

Next: KLE II shows how MeshKLE and DataDrivenKLE compute these eigenpairs from a kernel function or from data samples respectively.