Forward Uncertainty Quantification

PyApprox Tutorial Library

The forward UQ problem: propagating input uncertainty through a model to characterize output uncertainty.

Learning Objectives

After completing this tutorial, you will be able to:

  • Define the forward UQ problem and its components: model, input distribution, and push-forward distribution
  • Explain how input uncertainty propagates through a model to produce output uncertainty
  • Recognize that different input distributions produce different output distributions, and different models do the same
  • Interpret the push-forward PDF as a complete characterization of output uncertainty
  • Identify common summary statistics (mean, variance, quantiles, failure probability) and explain what decisions they support

Prerequisites

Complete From Models to Decisions Under Uncertainty before this tutorial.

The Forward UQ Problem

The previous tutorial established that model inputs are uncertain and that this uncertainty propagates to the Quantity of Interest. Forward UQ is the mathematical framework for making that propagation precise.

The setup has three ingredients:

  1. A model \(f\) that maps a parameter vector \(\params \in \Reals{\dparams}\) to a scalar QoI \(q \in \mathbb{R}\): \[ q = f(\params) \]

  2. An input distribution \(\pdf(\params)\) — a probability density function that encodes what we know (and don’t know) about the parameters.

  3. The push-forward distribution — the probability distribution of \(q\) induced by pushing \(\pdf(\params)\) through \(f\). This is the object we want to characterize.

Figure 1 illustrates the idea: an input distribution over \(\params\) is mapped through the model to produce an output distribution over the QoI.

Figure 1: The forward UQ problem. An input distribution \(p(\boldsymbol{\theta})\) over model parameters is propagated through the model \(f\) to produce a push-forward distribution over the QoI \(q = f(\boldsymbol{\theta})\).
NoteTerminology

The output distribution is called the push-forward because the model \(f\) “pushes” the input probability measure \(\pdf(\params)\) forward to the output space.

A Linear Model: Uncertain Loading

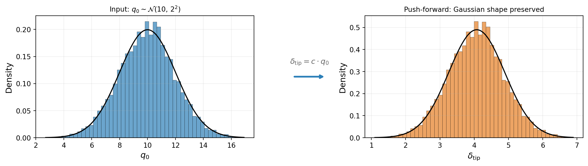
The simplest forward UQ problem arises when the model is a linear function of the uncertain inputs. For our cantilever beam, consider the case where the only uncertainty is in the applied load magnitude \(q_0\). The tip deflection of an Euler-Bernoulli beam under a linearly increasing distributed load is:

\[ \delta_{\text{tip}} = \underbrace{\frac{11\, L^4}{120\, EI}}_{=\, c}\; q_0 = c\, q_0 \]

This is a linear function of \(q_0\): doubling the load doubles the deflection. If \(q_0\) is drawn from a \(\normal\) distribution, the distribution of \(\delta_{\text{tip}}\) is simply a rescaled \(\normal\) — the shape is preserved and only the location and scale change. Figure 2 illustrates this.

Figure 2: Linear propagation of uncertainty. A Gaussian input on \(q_0\) produces a Gaussian push-forward on \(\delta_{\text{tip}}\). Because the model is linear, the shape is preserved.

The key observation: because the model is linear, the push-forward inherits the shape of the input distribution. A \(\normal\) input produces a \(\normal\) output; a uniform input would produce a uniform output. This simple relationship breaks down for nonlinear models.

A Nonlinear Model: Uncertain Material Properties

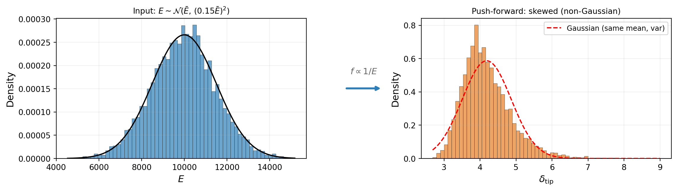
Now consider a more realistic scenario. Fix the load at its nominal value \(q_0 = 10\) and instead treat the effective Young’s modulus \(E\) as uncertain. The tip deflection is:

\[ \delta_{\text{tip}} = \frac{11\, q_0\, L^4}{120\, E I} \propto \frac{1}{E} \]

This is a nonlinear function of \(E\): the relationship \(\delta_{\text{tip}} \propto 1/E\) means that a symmetric distribution on \(E\) produces an asymmetric distribution on \(\delta_{\text{tip}}\). Small values of \(E\) cause disproportionately large deflections.

Figure 3 illustrates this. Even though the input distribution on \(E\) is symmetric (\(\normal\)), the output distribution is right-skewed. The nonlinearity of the model has distorted the shape.

Figure 3: Nonlinear propagation of uncertainty. The tip deflection is proportional to \(1/E\), so a symmetric Gaussian input on \(E\) produces a right-skewed output distribution. The red dashed curve is a Gaussian with matching mean and variance — the actual push-forward is clearly non-Gaussian.

This is the generic situation in UQ: most models of interest are nonlinear, so the push-forward distribution has a different shape than the input, and its properties cannot be deduced from the input distribution alone — they must be computed.

Different Inputs and Models Produce Different Push-Forwards

Two factors determine the push-forward distribution: the input distribution and the model. Changing either one changes the output.

Figure 4 shows the same beam model evaluated with two different input distributions on \(E\): a narrow one (low uncertainty) and a wide one (high uncertainty). The push-forward distributions differ in both spread and shape — the wider input produces a heavier right tail because the \(1/E\) nonlinearity amplifies low-stiffness samples.

Figure 4: Same model, different inputs. A narrow input distribution on \(E\) (10% CV, blue) produces a concentrated output; a wide input (25% CV, red) produces a broader, more skewed output. The choice of input distribution directly affects the conclusions we draw about the QoI.

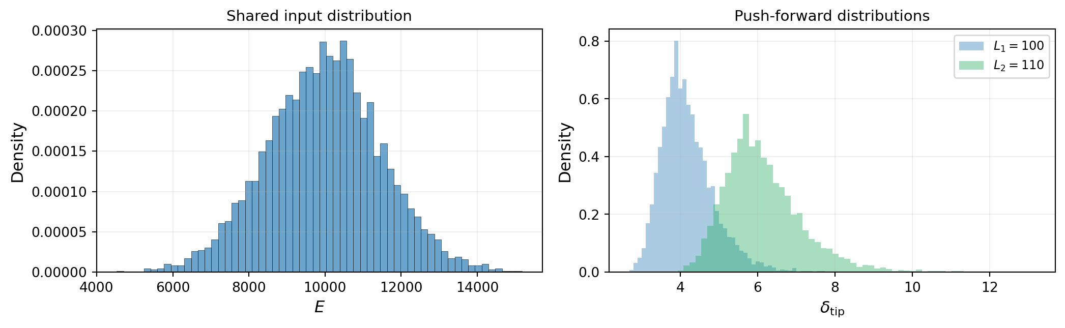
Figure 5 shows the complementary effect: the same input distribution evaluated with two different models. Both use the Euler-Bernoulli formula but with different beam lengths:

\[ f_1(E) = \frac{11\, q_0\, L_1^4}{120\, E\, I}, \qquad f_2(E) = \frac{11\, q_0\, L_2^4}{120\, E\, I} \]

Because deflection scales as \(L^4\), even a modest change in length significantly shifts the push-forward distribution. Both models receive identical random samples of \(E\), but produce different outputs.

Figure 5: Same input, different models. Identical samples of \(E\) are propagated through two Euler-Bernoulli beam models with different lengths (\(L_1 = 100\), \(L_2 = 110\)). The \(L^4\) dependence amplifies the length difference, shifting and broadening the push-forward.

These two figures illustrate a fundamental point: the push-forward distribution depends on both the input distribution and the model. Getting either one wrong changes the conclusions. This is why UQ must address parameter uncertainty and model-form uncertainty as complementary concerns.

The Push-Forward PDF and Summary Statistics

The push-forward distribution \(\pdf_q(q)\) is the complete answer to the forward UQ problem — it tells us the probability of every possible value of the QoI. In principle, if we know this density, we know everything.

In practice, however, decision makers rarely need the full PDF. They need specific numbers that answer specific questions. Figure 6 illustrates the most common summary statistics extracted from a push-forward distribution:

Figure 6: Summary statistics extracted from a push-forward PDF. The mean and median locate the center; the standard deviation and quantile interval describe the spread; the failure probability quantifies the chance that the QoI exceeds a critical threshold.

Each statistic answers a different question:

  • Mean \(\E_{\params}[q]\): What is the average prediction? Useful for design targets and expected performance.
  • Variance \(\Var_{\params}[q]\) (or standard deviation \(\sigma\)): How spread out are the predictions? Quantifies overall uncertainty.
  • Quantile interval (e.g., 5th to 95th percentile): What range contains 90% of plausible outcomes? Useful for confidence bounds and safety margins.
  • Failure probability \(P(q > q_{\text{crit}})\): How likely is it that the QoI exceeds a critical threshold? Directly relevant to certification and risk assessment.
ImportantPDF vs. summary statistics

The push-forward PDF contains all the information — every summary statistic can be derived from it. But the PDF itself is expensive to estimate accurately (it requires many model evaluations). In practice, UQ methods often target specific statistics directly, which can be far cheaper than reconstructing the full distribution.

Key Takeaways

  • Forward UQ propagates a known input distribution \(\pdf(\params)\) through a model \(f\) to produce a push-forward distribution over the QoI
  • A linear model preserves the shape of the input distribution; a nonlinear model distorts it, so the output distribution must be computed rather than assumed
  • The push-forward depends on both the input distribution and the model — changing either one changes the conclusions
  • The push-forward PDF \(\pdf_q(q)\) is the complete characterization of output uncertainty, but decision makers typically extract summary statistics: \(\E_{\params}[q]\), \(\Var_{\params}[q]\), quantile intervals, and failure probabilities
  • Computing these statistics for expensive models is the central computational challenge of UQ — the subsequent tutorials introduce methods for doing so efficiently

Notation Summary

Symbol Meaning
\(\params\) Parameter vector \((\theta_1, \ldots, \theta_{\dparams})\)
\(\dparams\) Number of uncertain parameters
\(f(\params)\) Forward model (maps parameters to QoI)
\(q = f(\params)\) Quantity of Interest (scalar output)
\(\pdf(\params)\) Input probability density function
\(\pdf_q(q)\) Push-forward (output) density
\(\E_{\params}[\cdot]\) Expected value with respect to \(\params\)
\(\Var_{\params}[\cdot]\) Variance with respect to \(\params\)
\(\normal(\mu, \sigma^2)\) Gaussian distribution
\(P(q > q_{\text{crit}})\) Failure probability

Next Steps

Continue with: