|
libadc-cxx 1.0.0
Structured logging for scientific computing
|
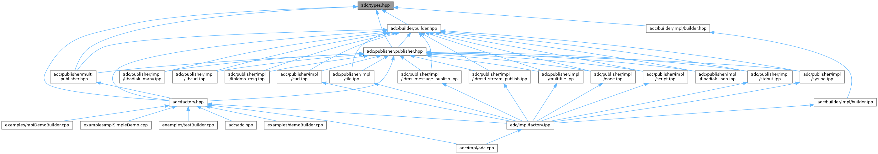
#include <memory>#include <string>#include <string_view>#include <vector>#include <list>#include <set>#include <complex>#include <variant>#include <array>#include <sys/time.h>#include "adc/adc_config.h"

Go to the source code of this file.
Classes | |
| struct | adc::version |
| A version with tags list. More... | |
| struct | adc::field |
| class | adc::var_string |
| return string for printing from variant v. More... | |
Namespaces | |
| namespace | adc |
Macros | |
| #define | ADC_SUPPORT_GPU_FLOATS 0 |
| Set to 1 if 8/16 float types for gpus are supported. ADC_SUPPORT_GPU_FLOATS should be defined by build-time configuration. | |
| #define | ADC_SUPPORT_EXTENDED_FLOATS 0 |
| Set to 1 if 80 bit floats for cpus are supported. ADC_SUPPORT_EXTENDED_FLOATS should be defined by build-time configuration. | |
| #define | ADC_SUPPORT_QUAD_FLOATS 0 |
| Set to 1 if 128 bit floats for cpus are supported. ADC_SUPPORT_QUAD_FLOATS should be defined by build-time configuration. | |
| #define | ADC_BOOST_JSON_PUBLIC 0 |
| include boost::json support in the API ADC_BOOST_JSON_PUBLIC could be defined by build-time configuration. If it is, this library forces boost::json and other boost dependencies on the build of any application which uses it. | |
Typedefs | |
| typedef std::variant< bool, char, char16_t, char32_t, int8_t, int16_t, int32_t, int64_t, uint8_t, uint16_t, uint32_t, uint64_t, float, double, std::complex< float >, std::complex< double >, std::array< int64_t, 2 >, std::string, std::shared_ptr< bool[]>, std::shared_ptr< char[]>, std::shared_ptr< char16_t[]>, std::shared_ptr< char32_t[]>, std::shared_ptr< int8_t[]>, std::shared_ptr< int16_t[]>, std::shared_ptr< int32_t[]>, std::shared_ptr< int64_t[]>, std::shared_ptr< uint8_t[]>, std::shared_ptr< uint16_t[]>, std::shared_ptr< uint32_t[]>, std::shared_ptr< uint64_t[]>, std::shared_ptr< float[]>, std::shared_ptr< double[]>, std::shared_ptr< std::complex< float >[]>, std::shared_ptr< std::complex< double >[]>, std::shared_ptr< std::string[]> > | adc::variant |
| variant for querying builder data. | |
Functions | |
| const std::string | adc::to_string (scalar_type st) |
| get the string representation of a scalar_type value | |
| const std::string | adc::to_string (float) |
| get string of float using to_chars. | |
| const std::string | adc::to_string (double) |
| get string of double using to_chars. | |
| const std::string | adc::to_string (void *data, scalar_type cptype, size_t count) |
| get string of array | |
| scalar_type | adc::scalar_type_from_name (const std::string &name) |
| get the enum representation of a scalar_type string | |
| int | adc::test_enum_strings () |
| return non-zero if to_string and enum scalar_type are inconsisent. | |
Variables | |
| version | adc::enum_version ("1.0.0", {"none"}) |
| the version number of enum scalar_type and object_type | |